企业展示

首页
 — 企业展示
 — 有济说

有济说 | ICH M12新规深度解读(二):转运体介导的DDI研究策略全新升级

药物相互作用(Drug-Drug Interaction,DDI)研究贯穿新药研发的整个周期,是指导临床联合用药、优化药效方案以及指导个体化治疗的重要依据。

药物相互作用从机制上可划分为:


① 药代动力学相互作用:影响药物在体内的吸收、分布、代谢、排泄;

② 药效动力学相互作用:影响药物与受体的相互作用,改变其药理效应。


本文将从药物的性质、研究阶段,不同指导原则要求等方面介绍转运体介导的药代动力学相互作用研究策略,对于代谢酶介导的DDI研究策略可参考我们之前发布的文章(ICH M12新规深度解读:代谢酶介导的DDI研究策略全面升级)


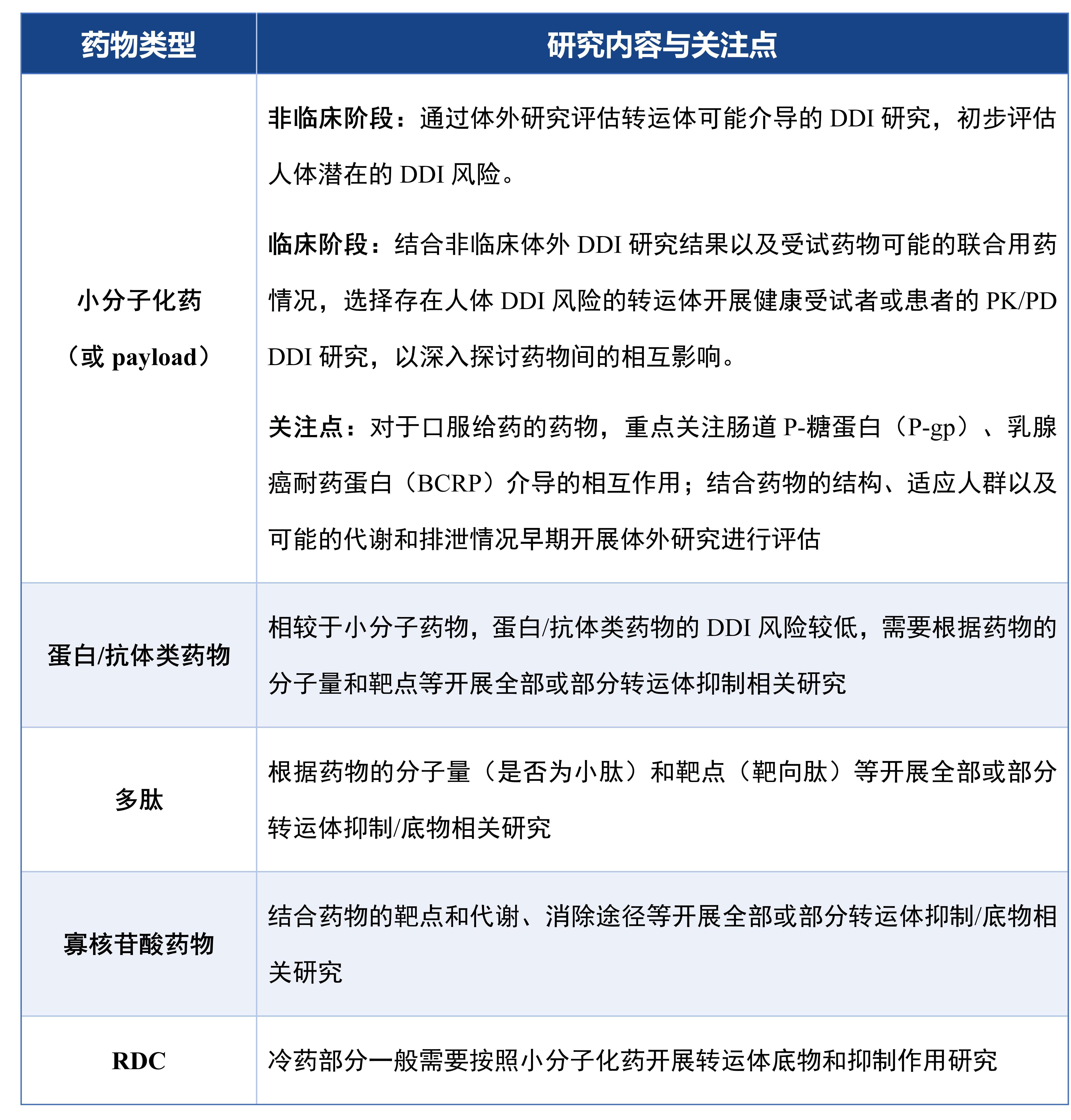
下表总结了不同类型药物在不同的研发阶段对于转运体介导的DDI研究的内容及要点。


表1.jpg


一、转运体介导的DDI研究指导原则


基于转运体介导的药物相互作用研究,欧洲药品管理局(EMA)、美国食品药品监督管理局(FDA)、中国国家药品监督管理局(NMPA)分别在2013年、2020年、2021年颁布了相应的药物相互作用指导原则。为了减少企业在满足多个监管机构要求时面临的不确定性,国际人用药品注册技术协调会(ICH)在2024颁布了药物相互作用研究的指导原则(ICH M12),该指导原则同样也建议在研药物开展转运体介导的相互作用研究。


本文将进一步探讨和比较ICH M12中对于体外转运体介导的药物相互作用评价的变更点并进行总结分析,进一步明确体外转运体介导的DDI研究的评价标准。


二、转运体的类型和主要表达部位


转运体在体内不同部位广泛分布,是介导药物吸收、分布、代谢、排泄的关键因素,主要分为:


① ABC转运体家族(ATP结合盒转运体):包括P-糖蛋白(P-gp)、乳腺癌耐药蛋白(BCRP)、多药耐药相关蛋白(MRP)、胆汁盐输出泵(BSEP)等;

② SLC转运体家族(溶质载体转运体):包括有机阴离子转运多肽(OATP1B1/1B3/2B1)、有机阴离子转运体(OAT1/3)、有机阳离子转运体(OCT1/2)以及多药及毒性化合物外排转运蛋白(MATE1/2-K)等。


如下图总结了不同转运体的类型和主要表达部位:


image.png

三、转运体介导的药物相互作用评价


对于转运体介导的DDI研究,主要研究:


① 转运体对在研药物的转运作用;

② 在研药物对转运体的抑制作用;

③ 目前评价对转运体诱导的体外方法尚不完善,未要求开展药物对于转运体的诱导作用。


1

ABC转运体介导的药物相互作用评价


ABC转运体在底物转运的过程中需要依赖ATP水解提供能量,其ATP的结合位点通常位于细胞内,主要介导底物的外排。目前已鉴定出的ABC转运体有40多种,其中多药耐药(Multidrug Resistance, MDR)转运体由于其在药物耐药和生理功能中的广泛作用,已成为研究最广泛的ABC转运体,主要包括:P-gp,BCRP,MRPs等,也是各指导原则中推荐在药物研发阶段主要关注的ABC转运体。


P-gp和BCRP:


① 主要分布在肠道中的外排转运体,影响药物的口服生物利用度,对于拟开发途径为口服的药物,通常需要采用体外研究评估在研药物是否为P-gp和BCRP的底物;
② 由于这两种转运体也在肝脏(P-gp,BCRP)和肾脏(P-gp)中表达,所以如果胆汁排泄或肾脏主动分泌是药物的主要消除途径,则应考虑对药物进行体外研究;
③ 对于需要入脑发挥药效作用或有毒性风险的药物,评价P-gp和BCRP介导的转运有助于评估药物的脑渗透。P-gp和BCRP是各指导原则中推荐考察的主要ABC转运体。


其他ABC转运体(如BSEP、MRP2):根据药物的作用部位、吸收和消除途径等综合考虑,根据具体的情况分析是否需要进行研究。其中MRP2和BSEP是研究比较广泛的转运体。


MRP2是主要分布在肠道及肝脏的外排转运体,通常在肝细胞基底膜和肾近曲小管上皮细胞等极性细胞的顶膜上表达。它参与多种毒性复合物的转运,调节酸性配基的分泌,保护机体免受毒性阴离子的伤害。MRP2还是胆汁流的重要推动力,能促进胆汁的分泌和增加胆汁酸盐的脂溶性;MRP2的表达下调与炎症细胞因子的过度释放和肝脏损伤密切相关。


BSEP是主要分布在肝细胞胆管侧膜的外排转运体,是肝细胞分泌胆酸盐进入胆汁的主要转运体,其变异和功能抑制与许多胆汁淤积症和药致肝损伤有关。


(1)试验系统


不同的监管机构对于开展ABC转运体的研究均推荐了相应的试验系统,下表总结和比较了ICH M12及其他监管机构(FDA、NMPA)对于开展体外ABC转运体介导的DDI研究的试验系统的异同点。


表2.jpg


(2)ABC转运体对在研药物的转运作用


下表总结和比较了不同监管机构对于ABC转运体底物研究的方法及评价标准。ICH M12中删除了对于特异性抑制剂浓度的限制,在实际执行过程中需要在体系验证和试验过程中合理设置特异性抑制剂浓度。


表3.jpg


(3)在研药物对ABC转运体的抑制作用


在体外研究中,通过测试不同浓度的在研药物对转运体P-gp及BCRP外排作用抑制的IC50值,评价在研药物对转运体的抑制作用。不同监管机构对于通过体外试验数据评估在研药物对人体转运体的抑制作用的临界值进行了规定,总结及比较见下表。


在ICH M12指导原则中强调了以游离药物进行评价,更符合实际的生理状态;另外,如果在研药物的代谢产物是转运体抑制剂或者在研药物经胃肠道外给药,其对于P-gp及BCRP抑制作用评价的临界值发生改变,较FDA及NMPA要求更严格。因此,建议以ICH M12中的临界值作为推测临床人体中药物对ABC转运体可能具有抑制作用的评估依据。


表4.jpg

2

SLC转运体介导的药物相互作用评价


在药物研发阶段主要关注以下SLC转运体:


OATP1B1和OATP1B3:


① 重要的肝脏摄取转运体,主要分布在肝细胞的基底侧,影响药物的肝脏代谢和胆汁排泄;

② 如药物通过肝脏代谢或胆汁排泄在药物的消除中占比≥25%,或者药物的药理学靶点在肝脏,则应考察在研药物是否为OATP1B1和1B3的底物。


OAT1/3、OCT2及MATE1/2-K:


①主要分布在肾脏,其中OAT1/3、OCT2主要分布在肾脏近端小管(基底外侧膜),MATE1/2-K主要分布在肾脏近端小管(刷状缘膜),参与药物的肾脏主动分泌;

② 如果药物的肾主动分泌清除率≥系统清除率的25%,则应考虑对药物进行体外研究,评价药物是否为这些转运体的底物。


其他SLC转运:根据药物的作用部位、吸收和消除途径等综合考虑,根据具体的情况分析是否需要进行研究。


(1)试验系统


对于SLC转运体介导DDI的体外评价体系,各监管机构的建议较为一致,一般建议采用转染细胞系开展,除了转染细胞系外也推荐采用悬浮或贴壁的人肝细胞进行研究。


(2)SLC转运体对在研药物的转运作用


下表总结和比较了不同监管机构对于SLC转运体底物研究的方法及评价标准。与ABC转运体相同,在ICH M12中删除了对于特异性抑制剂浓度的限制,在实际执行过程中需要在体系验证和试验过程中合理设置特异性抑制剂浓度。


表5.jpg


(3)在研药物对SLC转运体的抑制作用


在体外研究中,通过测试不同浓度的在研药物对SLC转运体摄取/外排作用抑制的IC50值,评价在研药物对转运体的抑制作用。不同监管机构对于通过体外试验数据评估在研药物对人体转运体的抑制作用的临界值进行了规定,总结及比较见下表。在ICH M12指导原则中对于MATE1/MATE2-K抑制作用评价的临界值发生改变,较FDA及NMPA要求更严格。


表6.jpg


结语

随着对转运体研究的深入,指导原则中对于转运体介导的DDI研究不断的更新、细化,对新药研发提出了新的要求与挑战。有济医药已完成多种体外转运体研究模型的建立,积累了丰富的研究经验,具有完善的评估转运体介导的DDI研究的DMPK技术平台,同时根据指导原则的最新要求持续更新、完善,为新药的研发提供更好的、全方位的技术服务。


参考文献:

[1]FDA Guidance for Industry: In Vitro Drug Interaction Studies —Cytochrome P450 Enzyme- and Transporter-Mediated Drug Interactions, January 2020.

[2]国家药品监督管理局(NMPA),药物相互作用研究技术指导原则(试行),2021年1月

[3]International Council for Harmonisation of Technical Requirements for Pharmaceuticals for Human use —ICH Harmonised Guideline- Drug Interaction Studies M12, Endorsed on 21 May 2024.

[4]Aishwarya J, Srikanth P, Transporter-mediated drug–drug interactions: advancement in models, analytical tools, and regulatory perspective. Devi Swetha V. 2021 Aug;53(3).


会员登录

返回顶部

注册

姓名*

公司名称*

邮箱*

电话号码*

验证码* 获取验证码

您想咨询的业务*

登录

电话号码*

验证码* 获取验证码

注册账号

完善信息

公司名称*

姓名*

邮箱*

您想咨询的业务*

注册须知

注册账号

部分本平台服务仅向注册用户提供,如果您使用本平台提供的网络存储空间进行视听、文字等内容的上传及传播等,请先根据本协议及其他本平台规则提示的规则、流程注册成为注册用户,并确保注册信息的真实性、正确性及完整性,如果上述注册信息发生变化,您应及时更改。

您应对注册获得的本平台账号(以下简称“账号”)项下的一切行为承担全部责任,不得侵犯包括但不限于本平台在内的任何主体的合法权益。

您理解并同意,您仅享有账号及账号项下由本平台提供的虚拟产品及服务的使用权,账号及该等虚拟产品及服务的所有权归本平台所有(法律法规另有规定的除外)。未经本平台书面同意,您不得以任何形式处置账号的使用权(包括但不限于赠与、出借、转让、销售、抵押、继承、许可他人使用)。如果本平台发现或者有合理理由认为使用者并非账号初始注册人,本平台有权在不通知您的情况下,暂停或终止向该注册账号提供服务,并注销该账号。

您应妥善保管账号信息、账号密码以及其他与账号相关的信息、资料。如因您的原因,造成账号信息、资料、数据的变动、灭失或财产损失等,您应立即通知本平台并自行承担相关法律后果。



本平台上的内容

本平台上的内容是指经由本平台提供的服务,以上传、张贴或任何其他方式传送或传播的任何资讯、资料、文字、软件、音乐、音频、照片、图形、视频、信息、链接或其他资料,无论系公开还是私下传送(以下简称“内容”),内容提供者、上传者应对其提供、上传的内容承担全部责任,如果给本平台造成损失的,还应向本平台承担赔偿责任。对于第三方因用户上传的内容向本平台主张权利的,本平台有权在不事先通知内容提供者、上传者的情况下直接采取删除、屏蔽、断开链接等必要措施。

您在本平台上传或发布的内容,您保证对其享有合法的著作权或相应授权,本平台有权展示、散布及推广前述内容。

为提高您内容曝光量及发布效率,本平台将额外为您提供全球范围内的展示和推广服务,您同意您在本平台的账号所发布的全部内容均授权本平台以您的账号同步至本平台运营的全部产品,包括但不限于PC、平板、手机、电视、机顶盒、可穿戴设备等全部客户端软件和/或网站。同时,您允许本平台在同步并展示内容时可自行或委托第三方进行必要的处理(包括但不限于翻译、汇编、改编等)。您在此确认并同意,本平台有权自行或委托第三方在与上述内容、本平台产品及相关服务、本平台和/或本平台品牌有关的任何宣传、推广和/或研究中以适当的方式开发和使用上述内容(全部或部分)。